Toggle navigation
首頁
關於我們
最新消息
服務項目
客戶實績
施工照片
聯絡我們
最新消息
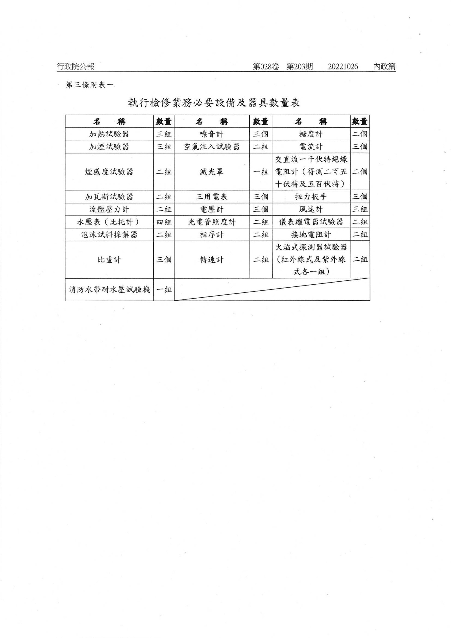
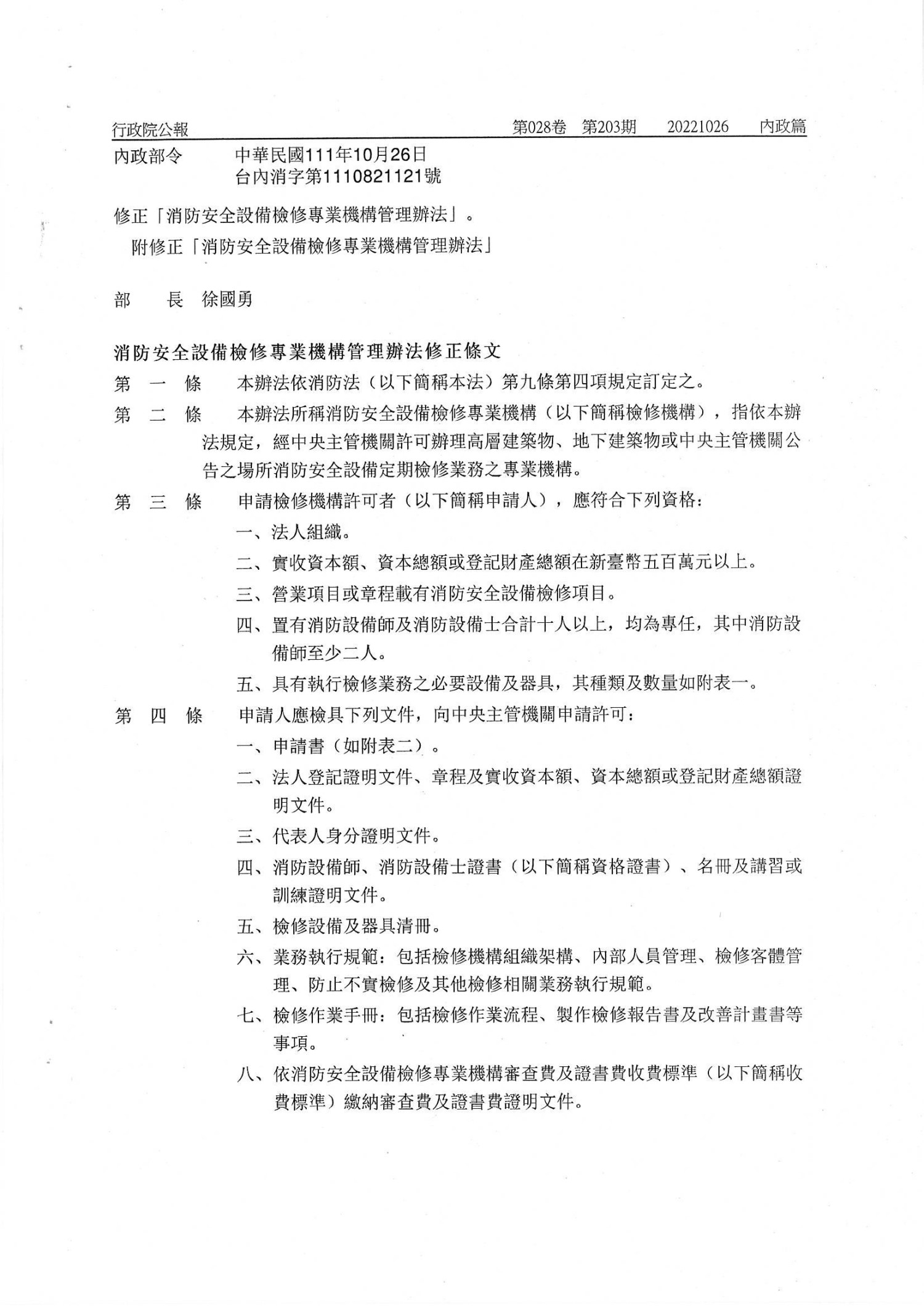
消防安全設備檢修專業機構管理辦法
2022/11/14
分享到
撥打電話
加入好友
為提供您最佳個人化且即時的服務,本網站透過使用"Cookies"記錄與存取您的瀏覽使用訊息。當您使用本網站,即表示您同意Cookies技術支援。
Learn more
接受並關閉